联系电话:13810964973 13001208773
20家检测机构严重违规拟被撤销资质认定证书
近日,陕西省市场监督管理局发布通知,公布2019年度全省检验检测机构监督检查结果。据悉,此次一共随机抽取178家检验检测机构实施了现场监督检查,其中,92家机构在管理和技术方面存在轻微问题,自行整改;9家机构责令改正;6家机构责令整改;2家机构取消部分检测能力;1家机构取消授权签字人资格;20家严重违规检测机构拟撤销资质认定证书;51家机构自行注销。
各设区市、韩城市、杨凌示范区、西咸新区、神木市、府谷县市场监督管理局,西北国家计量测试中心办公室(陕西省质量技术 评审中心),各相关检验检测机构:
为进一步规范全省检验检测机构从业行为,强化对资质认定工作的事中、事后监管要求,提高检验检测工作及数据结果的质量,努力营造风清气正的检验检测行业大环境。按照《陕西省市 场监督管理局关于开展 2019年度检验检测机构监督检查工作的 通知》(陕市监认)〔2019〕3 号)要求,省市场监管局于 2019 年 7 月至10 月组织开展了检验检测机构监督检查,现将检查结果通知如下。
一、监督检查基本情况
本次监督检查按照“双随机、 一公开”的原则,省市场监管局共抽调54名技术专家,各地市市场监管部门派出48名行政人员作为观察员,组成48个联合检查组,在全省范围内随机抽取178家检验检测机构实施了现场监督检查。其中,食品检验检测机构20家、建筑工程领域37家、建材领域 73 家、卫生计生、 农林牧渔、能源化工等 48 家。
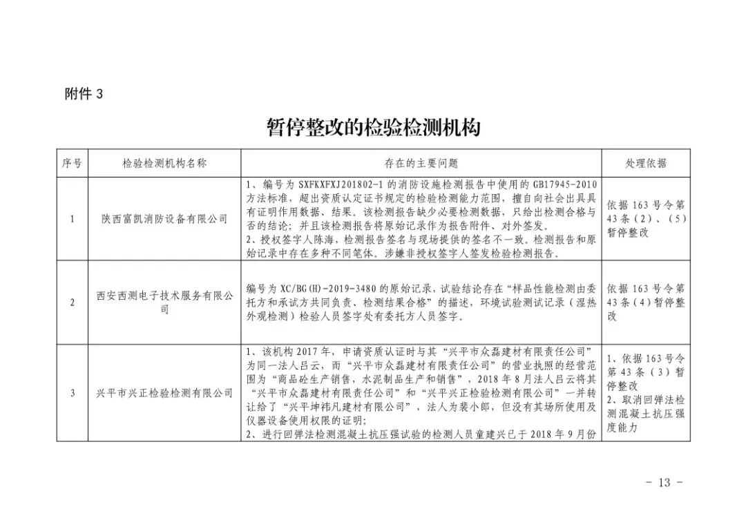
检查结果如下:92 家机构在管理和技术方面存在轻微问题,自行整改;9 家机构责令改正;6 家机构责令整改;2家机构取消部分检测能力;1家机构取消授权签字人资格;20家严重违规检测机构拟撤销资质认定证书;51 家机构自行注销。被检查机构名单及处理意见详见附件。
二、发现的问题
1、法律地位及变更事项方面问题。一是存在生产企业内部实验室,且其所属法人从事与资质认定相关的生产、经营活动;二是资质认定证书的地址与法人登记、注册文件不一致;三是未按规定向资质认定部门申请办理变更手续;四是有的机构已停业或发生地址变更,但未履行相关注销或变更手续。
2、管理体系方面问题。一是有的机构质量管理体系“两张皮”, 所建立的体系与实际运行不符,缺少必要的体系运行记录;二是内审、管理评审资料存在雷同、内审、管理评审输入输出不足、 纠正措施流于形式;三是未有效开展质量监督、质量控制活动, 无相关计划、记录。
3、环境设备方面问题。一是未按检验检测方法要求配备相应环境设施或现有环境设施不能满足检验检测方法要求;二是不相容活动的相邻区域未有效隔离;三是试验过程中环境条件不能满足检验检测方法要求;四是内务管理混乱;五是缺少环境监测记录或凭空编造虚假的环境监测记录;六是未按检验检测方法规定 配备相应设备;七是设备缺少连续溯源证书;八是设备缺少有效 的检定校准结果确认;九是缺少期间核查计划、记录,期间核查 方法错误;十是租用设备不能满足 RB/T 214-2017《检验检测机 构资质认定能力评价检验检测机构通用要求》相关规定的要求。
4、人员能力方面问题。一是未签署不同时在两个及以上检验检测机构从业的承诺;二是不能提供抽样、设备操作、检验检测、 签发检验检测报告或证书以及提出意见和解释人员能力确认记 录;三是缺少培训计划和培训记录;四是关键人员离职,未履行变更手续。
5、检测方法方面问题。一是检验检测报告中使用的检验检测方法过期;二是检验检测报告中包含未经资质认定批准的检验检测方法;三是样品未按检验检测方法要求进行制备或预处理。
6、记录报告方面问题。一是原始数据缺失、不完整、缺少可追溯性、格式不规范;二是存在未经检验检测或者以篡改数据结果等方式出具虚假检验检测数据、结果;三是检验检测数据、结果处理存在问题;四是原始记录缺少人员签字或存在代签现象;五是原始记录缺少必要信息或信息不充分;六是检验检测报告中包含未经资质认定批准的方法标准;七是检验检测报告中出现过期方法标准;八是非授权签字人签发检验检测报告;九是检验检测报告中样品名称不规范,如采用“网络”、“饰品”等过于宽泛的名称对样品进行描述;十是检验报告缺少结果判定依据,检 验结论描述不明确。十一是检验报告结论错误;十二是检验检测 报告缺少相关支持性文件。
三、检查结果处理要求
(一)对责令改正的机构由辖区市场监管部门依据《检验检 测机构资质认定管理办法》(原国家质检总局 163 号令)第六章第四十二条进行处理,责令改正自本通报下发之日起1个月内完 成,改正完成后交由各地市市场监管部门进行核查,改正措施有效的,维持原有资质。
(二)对责令整改的检验检测机构,由辖区市场监管部门依据 163 号令第六章第四十三条进行处理,责令整改自本通报下发 之日起3个月内完成,整改期间,被暂停的检验检测机构不得向社会出具具有证明作用的检验检测数据、结果。整改完成后,整改资料交由各地市市场监管部门进行审核,上报省市场监管局核准后方可对外出具检验检测报告。
(三)对存在严重违规问题拟撤销的检验检测机构,省局将按照相关法律法规依法处理。
(四)各市市场监管局要依此次监督检查为契机,进一步加强检验检测机构的日常监督管理,依法落实检验检测机构的主体责任,督促检验检测机构提升检验检测能力和工作质量。
(五)各市市场监管局要建立并完善检验检测机构信用监督体系,严惩检验检测机构的虚假检验行为,切实规范全省检验检 测市场。各地市市场监管部门于2020年3月10日前将本次监督检查整改、处理情况报省局认证监管处。
附件:
1、自行整改后通过的检验检测机构
2、责令改正的检验检测机构
3、责令整改的检验检测机构
4、拟撤销资质认定的检验检测机构
5、自行注销的检验检测机构
陕西省市场监督管理局
2019 年 12 月 11 日
伍合佳信 体系/知识产权/产品认证服务--检测机构|撤销资质认定证书

